学校配送模板_食堂食材配送项目_标书模板

我要下载
收藏

价格: 598.00

编号:BS005

文件大小:8.22MB

文件格式: DOCX

版本推荐:Office 2018

作品标签
作品描述
标书模板,学校,配送


详细
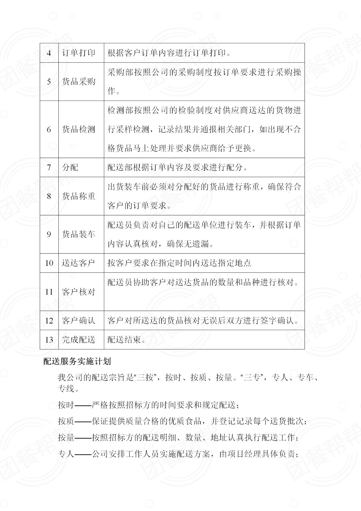
此处省略303页
我要下载
收藏

相关推荐

十多年的行业设计和技术沉淀,事实和作品有话语权...

团餐帮帮推荐:



  • 账号登录

手机短信方式登录

没找到合适模板?预约定制
已有3626位企业获取定制方案
为了您的隐私安全,您的信息将被严格保密
选择已经购买的模板

亲,请登录后操作!

*温馨提示:还没购买模板,请购买模板

模板修改服务今天已有 23 位会员申请模板修改服务

0.00

*申请服务后,我们将回电您,免费提供修改咨询服务

报价短信已发送到您的手机

因材料品牌及工程量不同,具体报价以量房实测为准

稍候装修管家将回电您,免费提供装修咨询服务

修改费用: 0

支付成功后30分钟内客服将致电给您!

微信支付:888.00

打开微信扫一扫
扫描二维码完成支付

团餐帮帮

手机随时与设计师

在线聊方案